Back
Home
College
History
Our mission vision values
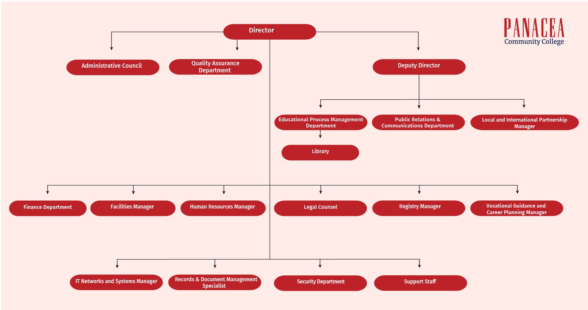
Structure
Administration
Partners
Regulatory documents
Authorization
Reports
Programs
Professional vocational education programs
Short term programs
Catalog
For Students
Student listener guide
Library
Examination space
Students life
Career
International relations
Home
College
History
Our mission vision values
Structure
Administration
Partners
Regulatory documents
Authorization
Reports
Programs
Professional vocational education programs
Short term programs
Catalog
For Students
Student listener guide
Library
Examination space
Students life
Career
International relations
Structure
ყურადღება
საიტი დროებით მუშაობს სატესტო რეჟიმში